“The Gilded Age” and the Keans

By Parker Ahmad

While The Gilded Age is a fictional television show, many of the characters and scenarios were based on reality. Many of the family names, including Astor, Morris, Stuyvesant, and Livingston, were all real-life families who had strong footings in New York society. One family that combined the likes of many of these lineages and business adventures that is not discussed is one that lived here at Liberty Hall: the Kean family. The Keans were extremely influential in matters of business and politics, and according to the show’s characters, would have been influential through their family lineage. Here we will explore how the Kean family would have fit right into the New York society featured in HBO’s The Gilded Age.  

The Livingstons

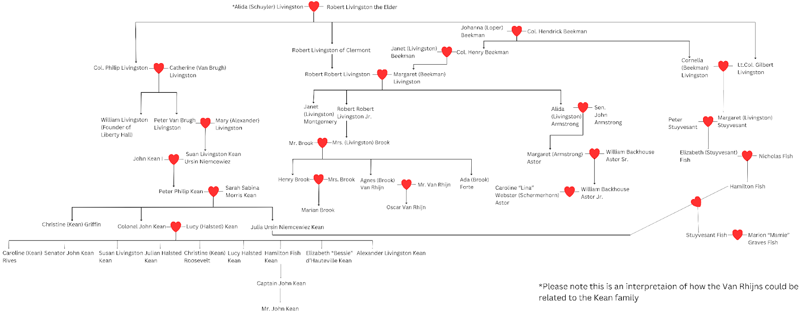
The Livingston Family, which is never shown but consistently addressed throughout the show, is the same Livingston family that developed Liberty Hall. The family that is mentioned is the family that descends from Lord Robert Livingston the Elder, grandfather of Governor William Livingston. In 1760, then just a lawyer, William Livingston bought a plot of land in Elizabethtown, New Jersey (now Elizabeth) to begin the development of Liberty Hall. Livingston had strong ties with the founding fathers and the beginning of New Jersey politics. He was even elected the state’s first Governor. After his death, Liberty Hall had passed between a few families before coming back into the hands of his niece Susan Livingston Kean Niemcewiez, daughter of Governor Livingston’s older brother Peter Van Brugh Livingston. This is also when Liberty Hall begins its long reign with the Kean family, as Susan Livingston Kean Niemcewiez’s son Peter, who bought the property for her, bears the Kean last name. The continued residents of Liberty Hall are therefore all direct descendants of Peter Kean and the original Livingston family. Through the Livingston lineage, the Kean’s fall into this high familial regard, making them equally prominent members in The Gilded Age society.

Throughout the series the Livingston family is regarded as one of the oldest and most influential families in New York society. Mrs. Agnes Van Rhijn, one of the several main characters that the show follows, claims to be a relative to the Livingston family through her mother. In season three, it is confirmed that Mrs. Van Rhijn and Mrs. Fonte are descendants of Robert R. Livingston, the first chancellor of New York and cousin to William Livingston. This would make them distant cousins to the Kean family. This would also make her a distant cousin to Susan Livingston Kean Niemcewiez. If we estimate Mrs. Van Rhijn’s age to be around 60 years old at the start of the show, which begins in 1882, would make her date of birth sometime around 1822.  This could mean that some of her closest Livingston relatives would be Colonel John Kean, born in 1814, and his siblings. Had the Kean family been introduced in The Gilded Age timeline, it could be assumed that the Van Rhijns and the Keans would have frequently interacted within the same society parties. Also given the rank and involvement of Mrs. Van Rhijn in society – as well as Marian Brooks’ ease into society because of it – it can also be assumed that Colonel John Kean’s children would have experienced a similar fate in New York Society.

https://libertyhall.kean.edu/wp-content/uploads/2026/03/Gilded-Age-Kean-family-tree.png

The Morrises

In the beginning of season one we are introduced to the Morris family, namely Mr. Patrick Morris and Mrs. Anne Morris. Mr. Morris met his demise early in the series after he tried to double-cross Mr. Russell in a business deal. This section will take a deeper look into Patrick Morris’ alleged ancestry to understand how he may have been related to the Kean family. While much is not discussed of Patrick Morris’s ancestors, the Morris family has a deep-rooted history in New York. Lewis Morris was a founding father, politician, and the head of Morrisania in what is now the Bronx, New York. While the Morris family is extensive, it can be assumed that Patrick Morris was a distant relative of Lewis Morris. How the Morris family is intertwined with the Keans is through Sarah Sabina Morris Kean. Granddaughter of Lewis Morris, she married Peter Kean, the only child of Susan Livingston Kean Niemcewicz in 1813. They were the parents of Colonel John Kean, who along with his children would become prominent members of the real gilded age society. This would have made Colonel John Kean and Patrick Morris distant cousins whose children would have intermingled in society parties and events that are shown throughout the show. 

Throughout the show Mrs. Van Rhijn pushes Marian Brook to marry someone who is of old money New York. This, in tandem with the familial relationships discussed here, it becomes clear that these long-standing families are interconnected. Their views of status are reflected by how long the family has been wealthy and how long of a prominent history the family has, rather than the amount of money they have. To maintain their power over the new money, the old money families established their power by their long-standing influential histories and kept their children mingling only between themselves. This is why there is much crossover in familial relationships between the Gilded Age families and why the Keans would have for certain been a part of the old money society.

https://libertyhall.kean.edu/wp-content/uploads/2026/03/Gilded-Age-family-tree-Morris.png

The Fishes

Mamie Fish, or Mrs. Fish, is one of the most recurring characters throughout the show that is based upon a real person. Mrs. Fish was known for her lavish parties, hosted both in New York and at her home in Newport, and her keen sense of humor. Mrs. Fish was born Mrs. Marion “Mamie” Graves Anthon Fish and married Stuyvesant Fish at the age of 22. She didn’t have much of a historical lineage or an immense wealth, making their marriage a unique feat of the time. Their marriage was seen as a love match, something that was quite rare and seen as a privilege during the Gilded Age. Unlike his wife, Mr. Fish had genealogy that was much more appealing to the upper class. Mr. Fish was able to draw lineage from both the Livingston and Stuyvesant families. This is what makes Mr. Fish, and through marriage Mrs. Fish, related to the Keans.

Stuyvesant Fish is the only son of Hamilton Fish and his wife Julia Ursin Niemcewicz Kean. Julia Kean was the daughter of Peter and Sarah Sabina Morris Kean, making her the sister of Colonel John Kean. This would have made Colonel John Kean the uncle to Stuyvesant Fish and uncle by marriage to Mrs. Mamie Fish. Considering how close the Kean and Fish families were, Stuyvesant Fish might have had a close relationship with his cousins and therefore they would have had a close relationship with Mrs. Mamie Fish. It would therefore not be implausible for the Kean family to visit Mrs. Fish and be included in the parties she was known for hosting and therefore interacting with many of the characters seen in the show.

https://libertyhall.kean.edu/wp-content/uploads/2026/03/Gilded-Age-Family-Tree-Fish.png

The Russells and the Vanderbilts

Colonel John Kean would have also had an interesting crossover, and likely conflict, with Mr. George Russell. Colonel John Kean helped to found and was the first president of the Central Railroad of New Jersey as one of his many business endeavors. While Mr. Russell’s business seems to feature a railway connection from Chicago to New York, and later through Arizona, it would also make sense that he may have also been interested in doing business between New Jersey and New York. George Russell’s goal in the show is to connect both sides of the country, so taking initiative in New Jersey and railroad businesses in the state may assist him in this daring task. This would make him a relevant businessman in Colonel’s life. So, while the Keans were intertwined with the society featured in the television show via their family, they would have also been intertwined with their business relationships and endeavors.

While the Vanderbilts are recognized in this timeline, it is known that the Russell family is inspired by the family. Colonel John Kean also had a relationship with Mr. Vanderbilt, solidifying that he would have had a relationship with Mr. Russell. He did business and was friendly with the Vanderbilts, and some of his children even attended their famed Vanderbilt Balls; so, if these two families intermingled, it only strengthens the argument that the Russells and the Keans would have also known each other. 

The Astors

Lastly, the Astor family is one of the few prominent recurring characters on the show that were based on real life people. The Astors too had their own distant relationship with Keans. John Jacob “J.J” Astor Jr. and Hamilton Fish Kean, son of Colonel John Kean and Lucy Halsted Kean, were friends while they were at school. They corresponded frequently during the 1880s, which would have been their late teens – early twenties. Their friendship was cut short in 1912, when J.J. died during the sinking of the Titanic.

During their early friendship years, Mrs. Astor would also write to Hamiliton Fish, often thanking him for visiting or inviting him over to see J.J. It becomes clear through their letters that the two men had a close friendship and were in regular communication, thus tying the Keans to the Astor family.

Front and back of a handwritten letter to Hamilton Fish Kean from Caroline Astor.
Letter from Mrs. Caroline Astor to Hamilton Fish Kean. John Kean Collection at Liberty Hall Museum.
Handwritten letter from Caroline Astor to Hamilton Fish Kean.
Letter from Mrs. Caroline Astor to Hamilton Fish Kean. John Kean Collection at Liberty Hall Museum.

 

The relationship furthers between the Astors and the Keans, as Mrs. Astor’s mother-in-law had a friendship with Colonel John Kean’s sister, Mrs. Christine Kean Griffin. Letters in our archives reveal the relationship between the two high society families and the lineage of the relationships.

Handwritten letter from Margaret Astor to Christine Kean Griffin.
Letter from Maragert Astor, mother-in-law to Caroline Astor, to Christine Kean Griffin. John Kean Collection at Liberty Hall Museum.

Further research also discovered that the Keans and the Astors had a distant familial lineage. Both families would have been able to trace their blood line back to their shared ancestor Robert Livingston the Elder. This shared familial ancestor supports the theme of how important a long-standing name was to the Gilded Age society and how immensely interconnected these families were. This would have also made the Astors and the Van Rhijns distant cousins if they descended from the same Livingston line.

https://libertyhall.kean.edu/wp-content/uploads/2026/03/Family-tree.png

Conclusion

While the Keans are not characters featured in the show, they would have made an interesting inclusion. The Keans came from prominent, long standing American families similar to the Livingstons and Morrises, but also dabbled in business ventures with “new money” families. The inclusion of the Keans would have been an extra character plot point to see how they grappled with the differences between the old money and new money families in New York. Considering this, their family lineage, careers and connections to the various fictional and real-life figures would have allowed the Keans to fit in with characters on The Gilded Age.